和记AG
首页
>
政务公开
>
信息公开目录
>
部门信息公开目录
>
区征地服务中心
>
通知公告
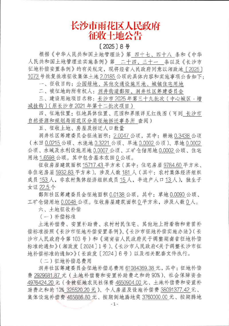
长沙市雨花区人民和记AG征收土地公告【2025】8号
发布日期:
2025-08-22
来源:区征地服务中心
字体大小:
大
中
小
相关文档:
扫一扫在手机打开当前页
打印本页